
法条点睛:
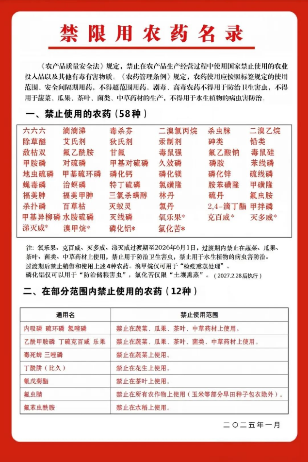
《中华人民共和国食品安全法》第四十九条规定,食用农产品生产者应当按照食品安全标准和国家有关规定使用农药、肥料、兽药、饲料和饲料添加剂等农业投入品,严格执行农业投入品使用安全间隔期或者休药期的规定,不得使用国家明令禁止的农业投入品。禁止将剧毒、高毒农药用于蔬菜、瓜果、茶叶和中草药材等国家规定的农作物。
《农药管理条例》第三十四条规定,农药使用者应当严格按照农药的标签标注的使用范围、使用方法和剂量、使用技术要求和注意事项使用农药,不得扩大使用范围、加大用药剂量或者改变使用方法。不得使用禁用的农药。剧毒、高毒农药不得用于防治卫生害虫,不得用于蔬菜、瓜果、茶叶、菌类、中草药材的生产,不得用于水生植物的病虫害防治。
温馨提示:
农药经营者要提高守法经营意识,依法经营限用农药,不销售禁用农药及假冒伪劣农药,认真落实农药实名制购买制度,及时准确做好进货查验和进销货台账记录,注意将农药产品按不同功效分区陈列,按照施用作物范围指导农民购买合适的农药产品。
农药使用者要强化安全用药意识,按照标签规定的使用范围、安全间隔期用药,不得超范围、超剂量用药。应妥善保管农药,并在配药、用药过程中采取必要的防护措施,避免发生农药使用事故。使用农药时应注意环境保护。
如果不清楚是否是禁限药,大家可以上网查询国家禁用农药清单,如发现违法销售使用请拨打当地农业执法部门举报电话进行举报。
扫一扫在手机上查看当前页面





